<mgt class="etcwfz"></mgt>

168官方开奖官网在线

$('#sub').click(function() { var keyword = $('#keyword').val(); if(keyword == '') { return; } locations.href = '/search/'+keyword+'.html' })

首页

-

新闻中心

-

信息公开

-

文章详情

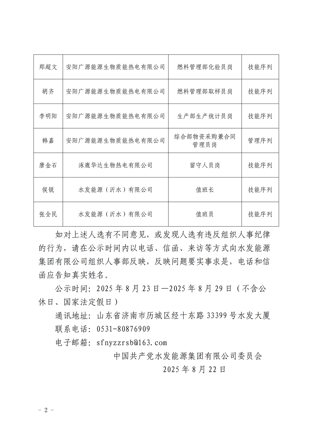
人选录用公示

发布于2025-08-22

人选录用公示(1)_01.png

人选录用公示(1)_02.png

返回列表
  • 联系方式:
  • 办公室:80876900
  • 党群宣传部:80876920
  • 投资发展部:80876997
  • 招标采购部:80876881
  • 邮箱:sfnybgs@163.com
  • 纪委监督邮箱:sfnyjwjd@163.com

欢迎关注

水发能源微信公众号

版权所有:168官方开奖官网在线备案号:鲁ICP备58331765号-1技术支持:龙采科技集团

168官方开奖官网在线